Hire or Create/Edit Position Form and Request Options
- Hire or Create/Edit Position
- Create Job Requisition
- Create New Position
- Edit Job Description
- Hire or Add Job
On this Page...
- Resources
- HR & Payroll Ticket Submission Expectations
- Hire or Create New Position Form Checklist
- Workflows
- Academic Hire Workflow
- Create or Edit Position Workflow
- Staff Hire Workflow
- Staff Hire Best Practices Workflow
- Student Hire Workflow
- Frequently Asked Questions
- Where can I find more information about personnel issues (hiring, reappointments, etc.)?
- Does AST's HR & Payroll team complete Work Study forms?
- Can AST help answer benefits questions for me, my employees, or student employees?
- What are AST's I-9 services?
Resources
Back to TopHR & Payroll Ticket Submission Expectations
All transaction requests for a given pay period must be submitted by 10:00 a.m. on the day preceding the HCM Transaction Unit Approval Deadline dates (denoted on Employee Workday Help (EWH) payroll calendar with the caution symbol <!>) to assure timely processing. Any transaction requests for a given pay period that are submitted to AST’s HR & Payroll team after the 10:00 a.m. deadline will be processed for the subsequent pay period. Urgent requests that are submitted after the 10:00 a.m. deadline will be processed after all the requests submitted prior to the deadline are completed.
Hire or Create/Edit Position Form Checklist
Before filling out Administrative Support Team (AST)'s Hire or Create/Edit Position form, please refer to the CAS Administrative Gateway Personnel Section for the most up-to-date information regarding HR & Payroll processes for all employee types.
Workflows
Back to TopFor each of the following workflows, AST’s HR & Payroll team strives to enter transactions in accordance with AST’s best practice timelines. However, the time for overall completion of these processes varies greatly as they require approvals from several different offices, many outside the College.
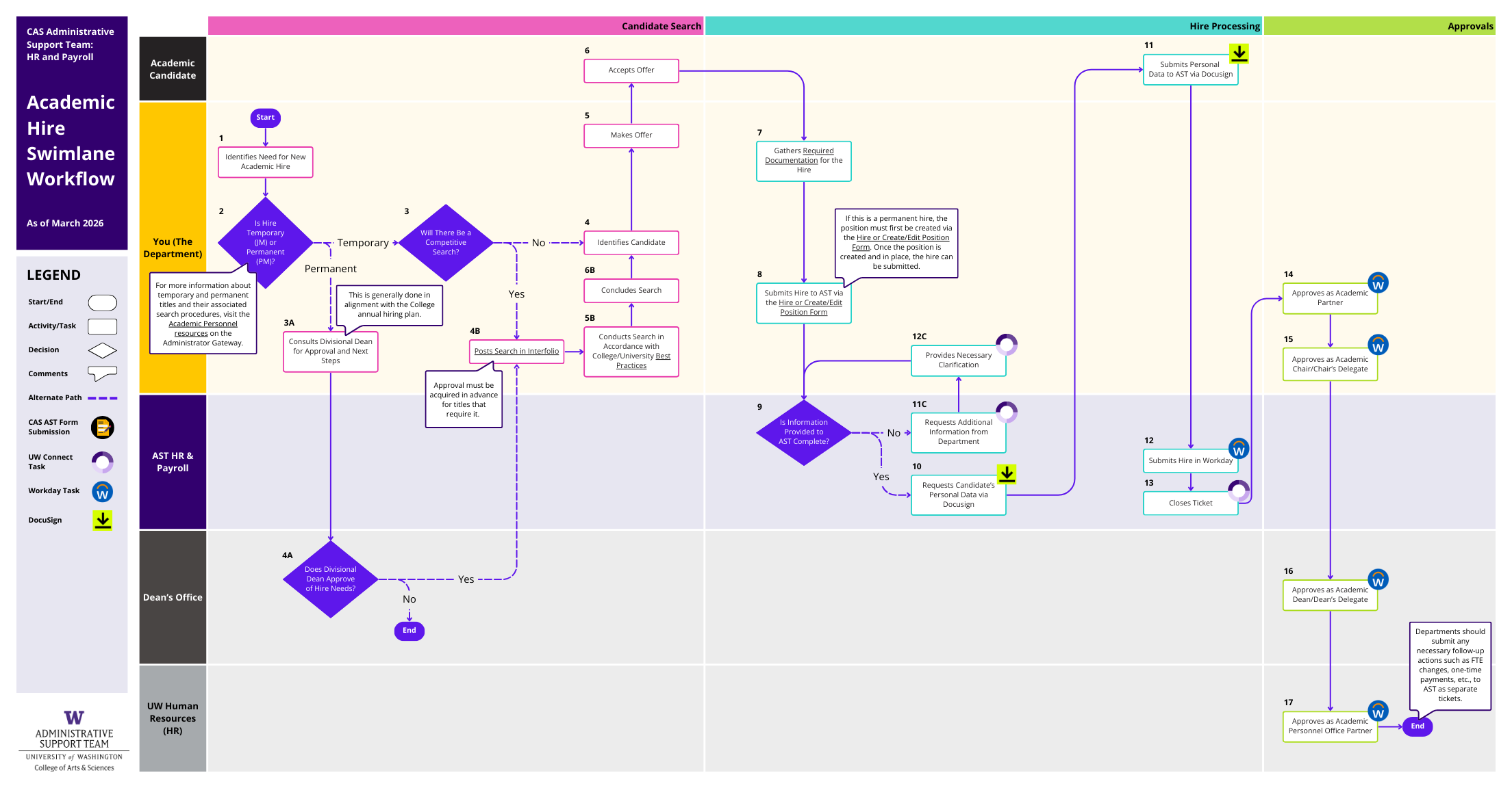
Academic Hire Workflow
The following workflow image links to a PDF where you can scale to your liking. This workflow is also available in a Word document (Academic Hire).
Create or Edit Position Workflow
The following workflow image links to a PDF where you can scale to your liking. This workflow is also available in a Word document (Create or Edit).
Staff Hire Workflow
The following workflow image links to a PDF where you can scale to your liking. This workflow is also available in a Word document (Staff Hire).
Staff Hire Best Practices Workflow
The following workflow image links to a PDF where you can scale to your liking. This workflow is also available in a Word document (Staff Hire Best Practices).
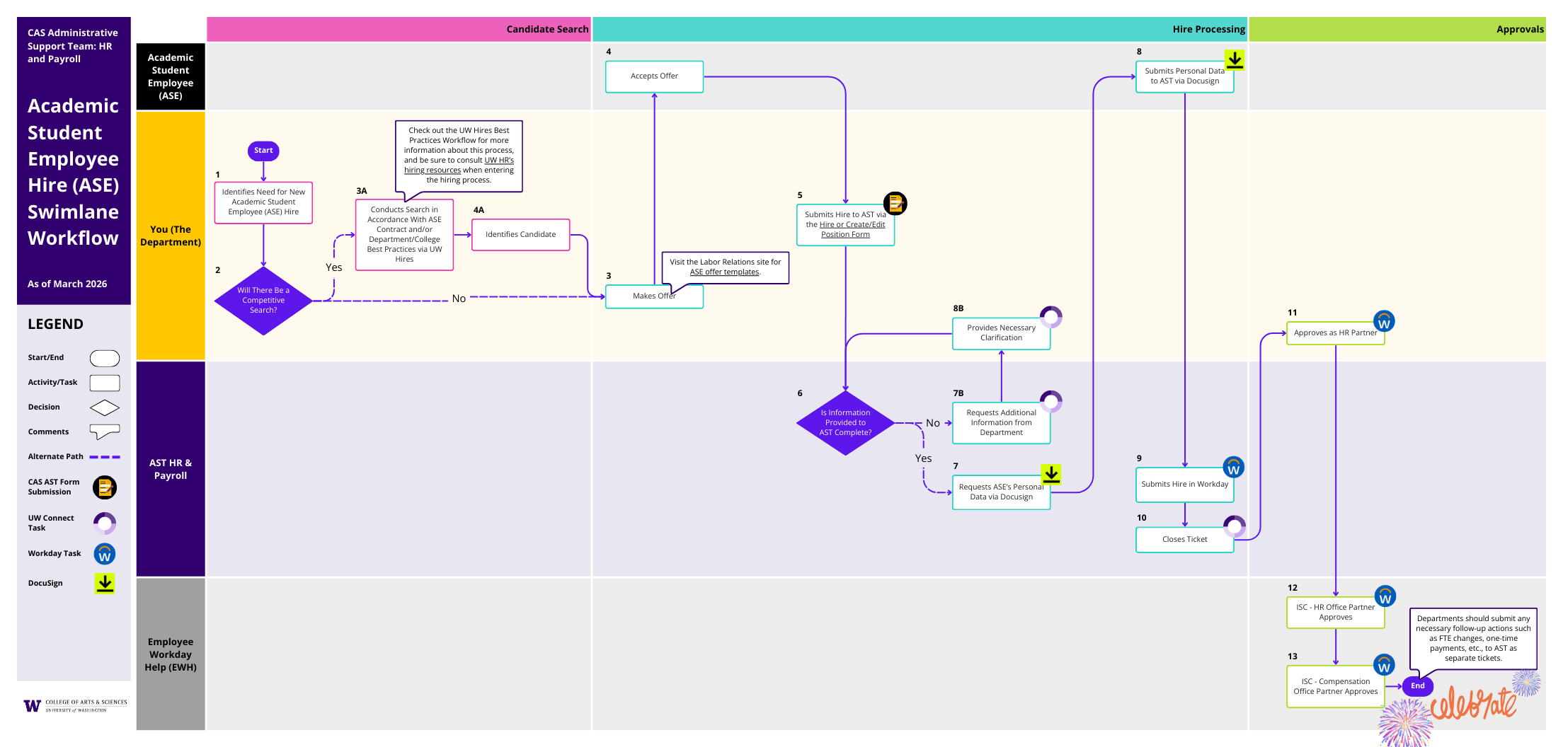
Student Hire Workflow
The following workflow image links to a PDF where you can scale to your liking. This workflow is also available in a Word document (Student Hire).
Frequently Asked Questions
Back to TopPlease refer to the CAS Administrative Gateway Personnel Section for the most up-to-date information regarding HR & Payroll processes for all employee types. Remember to submit all HR & Payroll requests through AST’s HR & Payroll intake forms.
No. The Work Study forms are the responsibility of the department. AST’s HR & Payroll team does, however, complete the Workday entries for Work Study students on behalf of member departments.
Only the UWHR Benefits Office can answer questions about benefits, including questions about GAIP coverage for graduate students.
For more information regarding AST's I-9 Services be sure to check out our I-9 Services page.
For Further Support
Back to TopReach out and we will route your questions, comments, and/or ideas to the appropriate subject matter experts on our team and keep an eye out for monthly updates via AST's Newsletter.
Last Updated:




