Compensation and Payroll Forms and Request Options:
- Compensation
- Base Compensation Change
- One-Time Payment
- Overpayment/Underpayment
- Temporary/Additional Compensation
- Costing Allocation
- Request a Costing Allocation for a Single Employee
- Request a Costing Allocation for Multiple Employees
- Payroll Accounting Adjustment
- Request an Adjustment for a Single Employee
- Request an Adjustment for Multiple Employees
On this Page...
- Resources
- HR & Payroll Ticket Submission Expectations
- Compensation and Payroll Form Checklist
- Workflows
- Compensation and Payroll Request Workflow
- Overpayment Workflow
- Payroll Accounting Adjustment (PAA) Workflow
- Frequently Asked Questions
- What is a stipend? How do I pay a stipend?
- What are best practices in managing timesheet submission and approval?
- Can I use my own spreadsheet for bulk payroll requests?
- Which accounting adjustment should I use?
- How do I request relocation incentives and moving expenses?
Resources
Back to TopHR & Payroll Ticket Submission Expectations:
All transaction requests for a given pay period must be submitted by 10:00 a.m. on the day preceding the HCM Transaction Unit Approval Deadline dates (denoted on Employee Workday Help (EWH) payroll calendar with the caution symbol <!>) to assure timely processing. Any transaction requests for a given pay period that are submitted to AST’s HR & Payroll team after the 10:00 a.m. deadline will be processed for the subsequent pay period. Urgent requests that are submitted after the 10:00 a.m. deadline will be processed after all the requests submitted prior to the deadline are completed.
Compensation and Payroll Form Checklist
Before filling out Administrative Support Team (AST)'s Compensation, Costing Allocation or Payroll Accounting Adjustment form, please refer to the CAS Administrative Gateway Personnel Section for the most up-to-date information regarding HR & Payroll processes for all employee types.
Note: Transactions dated July 1, 2023, or later that are related to salary or benefits are corrected through Payroll Accounting Adjustments. These are handled by either your unit’s Payroll Accounting Adjustment specialist or by AST if our team supports your payroll. All other transactions with any effective date AND any salary and benefit transactions dated prior to July 1, 2023, are corrected through Accounting Adjustments, and are handled by AST.
Workflows
Back to TopFor each of the following workflows, AST’s HR & Payroll team strives to enter transactions in accordance with AST’s best practice timelines. However, the time for overall completion of these processes varies greatly as they require approvals from several different offices, many outside the College.
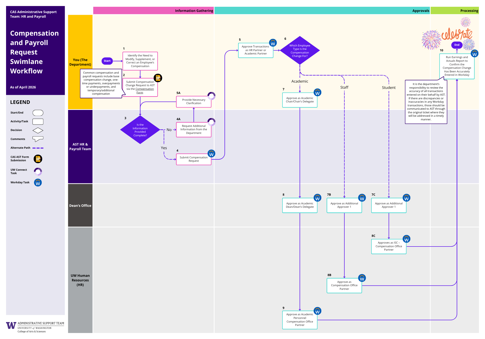
Compensation and Payroll Request Workflow
The following workflow image links to a PDF where you can scale to your liking. This workflow is also available in a Word document (Compensation and Payroll Request).
Overpayment Workflow
The following workflow image links to a PDF where you can scale to your liking. This workflow is also available in a Word document (Overpayment).
Payroll Accounting Adjustment (PAA) Workflow
The following workflow image links to a PDF where you can scale to your liking. This workflow is also available in a Word document (PAA).
Frequently Asked Questions
Back to TopThe term “stipend” refers to a payment that is made to an individual to support a training or learning experience and not a payment for services rendered; see the UW Finance website for more detail. One-time stipend payments may be paid through Procurement, Student Fiscal Services, or Workday depending on the scenario. Any stipends set up in Workday require an I-9 to be completed:
- One-time Non-Student Stipends: Pay through Procurement
- Use the Guest Payment and Reimbursement Form, for AST procurement supported units*
- One-time Stipend for Students without Benefits: Pay through Student Fiscal Services
- Use the SDB Awards Form, for AST payroll supported units*
- Stipend for Students with Benefits or Non-Resident Differential Waiver: Pay through Workday (I-9 required)
- Use the Compensation Form, for AST payroll supported units*
(*) To identify which services we support for your unit, visit our Who We Work With page.
Note: All stipends that are not one-time payments must be entered in Workday. Stipends for employees with a position in Workday for the current tax year must be paid through Workday only.
Feel free to reach out to our team at teamcas@uw.edu if you have additional questions, selecting the best payment option.
Please pay special attention to EWH deadline. AST’s HR & Payroll team also strongly encourages departments to submit data well ahead of these deadlines.
No. AST has created bulk spreadsheet templates for Rosters, Costing Allocations, and Payroll Accounting Adjustments that you can use to expedite the processing of your requests. Our templates include fields for all of the information we will need to process these requests on your behalf with fewer delays (i.e., employee ID, etc.). Other formats will not be accepted.
- Transactions dated July 1, 2023, or later that are related to salary or benefits are corrected through Payroll Accounting Adjustments. These are handled by either your unit’s Payroll Accounting Adjustment specialist or by AST if our team supports your payroll.
- All other transactions with any effective date AND any salary and benefit transactions dated prior to July 1, 2023, are corrected through Accounting Adjustments, and are handled by AST.
We’ve created a decision tree to illustrate the options for cross-era accounting adjustments:
All relocation incentives and moving expenses are managed via Workday payroll transactions as a one-time payment through either a ‘Relocation Incentive,’ ‘Lump Sum Moving Allowance,’ or ‘Moving Expense Payment.’ If your unit’s HR & Payroll is supported by AST, please submit your request via our Compensation form and select ‘One-Time Payment’ to begin this process.
Please note that if the relocation incentive is for an Academic Personnel, then a completed pre-approval relocation incentive payment request form is required and must be sent to the appropriate Divisional Dean's assistant for signature.
For Further Support
Back to TopReach out and we will route your questions, comments, and/or ideas to the appropriate subject matter experts on our team and keep an eye out for monthly updates via AST's Newsletter.
Last Updated:



